【聚砂成塔】预拌砂浆产业链概述

发表于 讨论求助 2023-05-10 14:56:27


      预拌砂浆是指在专业工厂进行配料和混合而生产的商品化砂浆,按照是否含水划分为干混砂浆、湿拌砂浆。预拌砂浆起源于二战后的欧洲,由于建筑业的飞速发展及新技术的大量使用,传统的建筑材料已不能满足施工质量和效率的要求,特别是砂浆的现场配制带来了诸多问题,从而预拌砂浆应运而生,并伴随着化学工业的发展和劳动力成本的上升而迅速崛起。全球预拌砂浆里程碑事件见图1-1。

      上世纪末期,随着国外砂浆品牌大量进入中国,国内预拌砂浆市场开始成长。2000 年后,我国已成为全球预拌砂浆发展最快的热点地区。十余年来,全国建立了研发、设备、人才以及政策、标准、规程的全套软硬件,初步形成了科研开发、设备制造、原料供应、产品生产、物流及施工体系的完整产业链,市场高容量但技术水平较低。全球砂浆发展水平见图1-2。

图1-2 全球砂浆市场发展水平分类


      2014 年底,全国预拌砂浆生产企业总数超过4000 家,直接从业人员逾6-7 万人。2003-2014 全国产能与产量见表1-1 和图1-3。

      注:大中型企业指产能在15 万吨以上的预拌干混砂浆企业。2010-2014 ,其他数据来自中国砂浆网。

      目前长江三角洲、珠江三角洲和环渤海地区是我国预拌砂浆发展最快的三个地区,企业数量占据了全国的65%。西部地区虽然发展较慢,但成都市和西安市由于政策到位、措施得当,普通干混砂浆总产量名列全国各大城市(含直辖市)前2 名,起到了表率作用。成都市从严格取缔工地现场的搅拌机入手,强化工地现场“禁现”检查等手段,保障了预拌砂浆的广泛应用。西安市通过《西安市散装水泥管理条例》、西安市人民政府《关于禁止建设工程施工现场搅拌混凝土及砂浆的通告》以及市建委《关于进一步加强预拌砂浆使用管理的通知》、《关于进一步加强预拌混凝土及预拌砂浆生产企业扬尘治理工作的通知》和《西安市普通预拌砂浆生产与应用技术规程》等一系列政策法规的推广运用,密切结合西安市全面提升环境空气质量的整治工作,形成了依法行政、依法决策推广预拌砂浆的长效机制。本章首先概述预拌砂浆的种类,对上下游产业链和工艺流程进行简单介绍,最后归纳预拌砂浆和传统现拌砂浆在生产和施工中的具体区别。


一、预拌砂浆的种类


      预拌砂浆按用途划分为普通砂浆与特种砂浆,按供应形式划分为干混砂浆与湿拌砂浆。按国标GB/T 25181《预拌砂浆》品种划分以及市场已有产品,目前中国预拌砂浆主要产品见图1-4。

二、预拌砂浆上游体系简述


      上游企业指处在整个产业链的开始端,包括重要资源和原材料的采掘、供应以及装备制造业等,决定着下游企业的发展速度,具有基础性、原料性、联系性强的特点。下游企业主要是对原材料进行深加工和改性处理,并将原材料转化为生产和生活中的实际产品。


      可以说,上游企业和下游企业是相互依存的。没有上游企业提供的原材料和装备,下游企业犹如巧妇难为无米之炊;若没有下游企业生产制品投入市场,上游企业的材料、装备也将无用武之地。所以,各个行业的上游企业和下游企业都应该同甘共苦、互助互盈、共同生存发展。预拌砂浆行业在循环经济中占据重要一席,要形成共享资源和互换副产品的行业共生组合,构建“散装水泥→预拌砂浆→砂浆废弃物二次利用→散装水泥”的循环产业链,使一家工厂的废弃物或副产品成为另一家工厂的原料或能源,以求在行业系统中建立循环途径,接近废弃物的“零排放”,达到资源、能源、投资的最优。预拌砂浆的主要原料见表1-2。


      预拌砂浆装备包括生产设备、物流设备和施工机械,生产设备包括料仓储、计量称重、高效混合机、包装或散装设备、控制系统、除尘系统;物流设备包括砂浆罐车、砂浆移动筒仓、筒仓装卸车、叉车;施工机械主要是砂浆泵、高层输送设备及专业施工工具。在上游环节,水泥产能过剩,供应有充足保障;天然石膏较为紧缺,在部分地区,粉煤灰、脱硫石膏逐渐从固体废弃物变为紧缺资源,综合利用各类固废石膏是未来的发展方向之一;砂石是上游环节最大的问题,我国年砂石资源用量约100 亿吨,天然砂石资源已近枯竭。寻找合适骨料替代天然砂、寻找其他掺合材料已成为行业技术发展的重点研究方向。从目前来看,我国预拌砂浆企业装备水平和工艺不匹配的现象比较普遍。相比于先进设备,一些小型砂浆厂的混合机配套设备不完备,甚至没有配套设备,采用单机生产,产量低、混合均匀性差、产品质量不稳定,使预拌砂浆产品的整体质量难以保证,影响了预拌砂浆的推广。物流体系的高额投资、机械与材料的配合也是制约预拌砂浆行业发展的问题之一。


      目前国内大型建筑机械企业逐步进入砂浆装备行业,钢铁、火电等企业集团系统化的投资脱硫石膏,机制砂生产及相关装备也成为行业热点。从宏观环境、技术因素、政策环境以及国际环境来看,我国预拌砂浆的上游企业正朝着“集团化”、“规模化”、“固废利用化”发展。


三、预拌砂浆生产环节简述


      预拌砂浆的生产工艺过程是将原材料进行相应处理,检验合格后分别贮存,生产时逐次计量后加入混合机混合均匀。生产过程主要分六个部分(见图1-5)。

      与传统现场搅拌砂浆比较,预拌砂浆在工厂生产,有完整的质量控制管理体系,对于胶凝材料的凝结时间、强度,骨料的颗粒级配、含水率、含泥量,混合材的活性、有害成分,成品的可操作时间、保水率、均匀度等指标可以进行严格的抽样检验。,各类砂浆配方预先储存在电脑系统中,每个工艺环节完全按照设定的程序和要求进行,超差自动报警、自动扣除,配比准确、质量稳定。模块式的设备结构便于扩展,使生产容量能和市场的发展相适应。预拌砂浆行业的发展潜力、市场空间、社会效益吸引了大型建材集团和投资商的关注。国内众多具有较强实力的水泥集团以及涂料集团已将预拌砂浆列入发展议程,通过不断的兼并、收购,提高了行业集中度,促进行业向着规模化、品牌化、专业化方向发展,改变着现阶段业内“小厂多、大厂少”、“产品多、品牌少”、“产能大、产量小”的“三多三少”局面。


四、预拌砂浆下游环节简述


      检验合格的预拌砂浆通过散装或袋装形式被送往工地。目前采用袋包装的预拌砂浆产品较适合于家庭居住建筑的装饰装修,其最小包装重量规格可到几公斤,散装预拌砂浆主要用于规模较大的工程,由于散装成本更低、更环保,是今后的主要使用方式和发展方向。


(一)物流体系


      散装预拌砂浆物流系统由砂浆罐车、砂浆移动筒仓、筒仓装卸车构成。预拌砂浆出厂时,通过散装下料器,放入到砂浆罐车,再运送到施工现场,利用气力输送直接输送到砂浆移动筒仓中。施工时,筒仓内砂浆可以依靠重力自行下料或者通过气力输送装置将砂浆远距离输送至更远更高的指定施工作业面,连接不同的施工机械,完成相应的搅拌、泵送和喷涂动作。移动筒仓与连续搅拌机一体化封闭,搅拌用水是预先设定好的,只需按动电钮搅拌即可,使用非常方便。此外,还有具备自装自卸砂浆实罐能力的背罐车方式及群装群灌式运输车方式,为施工带来了极大的方便和灵活性。


(二)施工体系


      材料进步促进施工工艺的升级创新。预拌砂浆可以针对不同施工各自的特点研发对应的产品,从而提高施工效率、保障建筑品质、降低劳动强度并改善施工环境。其中典型的改变就是机械化施工。机械化施工主要指机械混浆、泵送和喷涂。由于实现了自动连续喂料,施工效率是传统现场砂浆的2-8 倍,大大节省了时间和劳动力、降低了劳动成本。使用时不仅可靠性高、落地灰少、布料均匀、密实度高,还避免了人工搅拌配比中掺水量过多或过少,以及砂浆配方出差错和偷工减料等潜在错误的发生,确保了建筑工程质量。


      在预拌砂浆较发达的国家,机械化施工非常普及。除砌筑、抹灰、地面砂浆外, 许多特种砂浆如保温砂浆、自流平砂浆、粉刷石膏、腻子、防水、修补等产品的施工都适合机器施工。砂浆品种的多样化及功能的大幅提升,传统施工工艺得以简化,比如墙面不需浇水预湿、铺贴瓷砖时不必泡水,还可以采用薄贴、灌注、滚涂、自流平、DIY 等多种工法,降低了施工难度,提高了建筑品质与施工效率。


五、预拌砂浆与传统砂浆的区别


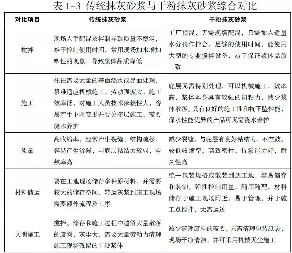
      传统现场搅拌砂浆无法根除的问题包括:1、环境污染大,材料浪费大;2、现场计量受限,配比误差大;3、由于砂、水泥质量的波动导致砂浆质量不稳定;4、搅拌不均匀,劳动强度高;5、工人凭经验干活,对人员素质要求高;6、出现质量问题,责任不清。预拌砂浆工厂化生产从根本上解决现场搅拌砂浆的固有缺陷。不同砂浆产品相对于传统方式有各种不同。我们以最普遍的普通砂浆抹灰和特种砂浆贴砖分别为例。抹灰的区别见表1-3 至1-4;贴砖的区别见表1-5 至表1-9。

      据课题组对100 平方米内墙按照高级抹灰要求所需砂浆的副省级城市平均成本调查显示:现场搅拌砂浆总价1920 元,而采用干混预拌砂浆手工施工的总价为1560 元,采用干混预拌砂浆机械化施工的总价为1170 元,不仅总成本低于传统砂浆,而且各项指标符合要求,施工品质得到了保证。具体对比数据如下:


六、我国砂浆市场规模预测


      对于砂浆需求量的预测,需要着重考虑宏观环境,国家出台的相关政策比如房地产价格调控政策,对于建筑行业的影响至关重要。其次是建筑技术的发展方向,钢结构、预制构件、免抹灰砌块、自保温乃至3D 打印等产品和技术的应用,对砂浆市场需求量影响很大。最后是砂浆本身技术的发展和应用领域的扩大,预拌砂浆的出现使得砂浆在功能性、施工性有了很大的提高,与有机类及其他替代品相比,在质量、成本以及节能环保方面都有优势,应用领域将会进一步扩大。


      目前砂浆广泛应用在房屋建筑工程、公路工程、铁路工程、市政公用工程、冶炼工程、水利水电工程、化工石油工程、港口与航道工程、机电安装工程、矿山工程、电力工程、通信工程、工艺品应用领域。我们通过查询上述各项目的若干年数据(表1-10),得到年度工程量的平均值,计算出各工程项目的砂浆使用量,进而得到我国砂浆总用量的评估值。

      备注:根据现阶段我国建筑工程各种体系及墙体材料需求,采用每平方米建筑面积为0.2 吨砂浆经验值。表中数据来自国家统计局。按砂浆使用领域估算的砂浆总用量为69684.44 万吨。根据全国混凝土行业协会提供2014 年全国混凝土总量是19.9 亿方的统计数量,这里对未作立项的现场搅拌混凝土忽略不计,则根据工程传统砂浆占混凝土使用量的20% 的推算:19.9 亿方×20%× 每方砂浆和吨的换算系数1.65=65670 万吨


      两种计算方法取平均值,(69684.44 +65670)/2=67677 万吨。


      综上所述,全国平均每年砂浆用量大约在6.77 亿吨。

来源:预拌砂浆对节能降耗、环境保护和资源综合利用的效益分析



发表
26906人 签到看排名